本文目录一览:
- 〖壹〗、无锡市疫情防控第115号通告
- 〖贰〗 、无锡市疫情高风期是几号
- 〖叁〗、无锡城西是否有疫情
- 〖肆〗、无锡市疫情防控第111号通告
- 〖伍〗 、周一期现同步上涨!不锈钢迎来年底冲刺?
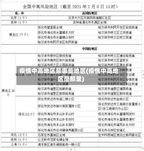
无锡市疫情防控第115号通告
新增无症状感染者情况发现时间与人员:4月26日下午,在集中隔离点管控人员核酸检测中 ,发现三名初筛阳性感染者,均为无症状感染者①的同班同学 。复核与诊疗:26日晚经市疾控中心复核均为阳性,随即转运至市定点医院 ,经市级专家组会诊诊断为新冠病毒无症状感染者。
月15日:从平安驿乘坐D2741列车(02车07C座)至西宁。8月16日:从西宁乘坐Z166列车(14车16号下铺),于当日上午抵达苏州 。风险提示:与上述车次存在时空交集的人员,需立即向所在地疫情防控机构报告,配合落实管控措施。
《关于做好“五一”假期疫情防控工作的通告(第15号)》核心内容如下:倡导就地过节休假 非必要不离宁 ,避免前往中高风险及本土疫情地区。确需离宁者需持48小时内核酸阴性证明,全程做好个人防护,返宁后配合落实防控措施。重点行业人员流动性大的单位 ,假期结束后需组织全员核酸检测 。
无锡市疫情防控第173号通告11月15日6时,我市接外市新冠病例的密切接触者协查,立即对相关返锡人员开展排查。经核实 ,4名外市返锡人员有涉疫地区相关活动轨迹,第一时间对4人及其密接人员采取集中隔离管控措施。11时至14时隔离人员中相继有3人核酸初筛阳性,后复核为阳性 ,随即转运至定点医院诊疗 。
无锡市疫情防控第175号通告11月24日,我市锡山区报告2例核酸检测阳性人员,均从集中隔离点发现 ,近来已全部转运至市定点医院隔离治疗。涉及病例居所、工作场所、经停的重点区域已迅速落实管控措施。
月1号到15号不会全国封城 。因为在国内不会全面放开疫情控制,全国现未有封城通告,不会像第一轮疫情一样完全封闭。所以12月1号到15号不会全国封城。封城是指用强制力量使该城市与外界断绝联系或往来 。主要是阻止人员、交通工具通行的行动。
无锡市疫情高风期是几号
无锡市疫情高风期是2022年12月21日。2022年12月21日为预测感染首轮比较高峰值,截止1月3日最新预测数据显示 ,当日新增感染者2W人,当日新增人口占比0.70%,峰值已经接近底部 。预估累计感染人口占比70.05%。
无锡市疫情防控第115号通告主要内容如下:新增无症状感染者情况发现时间与人员:4月26日下午 ,在集中隔离点管控人员核酸检测中,发现三名初筛阳性感染者,均为无症状感染者①的同班同学。
无锡市疫情防控第176号通告当前国内疫情形势严峻复杂 ,近期外省市疫情外溢关联我市,引发输入性疫情。
无锡城西是否有疫情
没有 。无锡,简称“锡 ” ,古代别称梁溪,是江苏省辖地级市,地处中国华东地区 、江苏省南部。通过查询该地区疫情防控中心资料显示无锡城西没有有疫情。无锡是国家历史文化名城 ,自古就是鱼米之乡,素有布码头、钱码头、窑码头 、丝都、米市之称 。
没有封闭。通过查询疫情防控中心显示,截止到2022年10月1日,城西客运站属于低风险地区 ,是没有封闭的,可以乘坐,但是需要出示健康码和行程码。
锡惠胜境坐落于无锡城西 ,被乾隆皇帝誉为江南第一山的惠山,古称历山、华山 、西神山,其山形犹如九龙腾跃 ,故又名九龙山 。锡山是惠山的余脉 ,无锡地名的来历与锡山有着特殊的渊源 。早在四五千年前的新石器时代,锡山就有先民在此居住生活 ,闪耀着马家浜文化的光芒 。
因为疫情 。通过查询城西银泰城相关信息了解到,城西银泰城11月27号停业了,是因为疫情 ,出于疫情防控考虑,杭州部分商场做出了营业时间上的调整。其中,永旺梦乐城宣布闭店消杀3日,城西银泰城延迟至(11月27日)下午2点开门。

无锡市疫情防控第111号通告
有效降低疫情传播风险 ,保障货运物流畅通 。主体责任:企业需按照货运车辆入锡管理要求,落实司乘人员扫码通行验证等防疫措施。督促驻留的司乘人员前往货车营地,并第一时间将相关信息报属地社区(村)。做好企业运输作业关联人员管理 ,落实各项防疫措施。个人责任:货运车辆司乘人员需严格履行承诺,遵守疫情防控相关规定,自觉做好个人防护 。
月11日0-24时 ,我市新增阳性感染者43例,均为无症状感染者(其中隔离点41例,封控区1例 ,管控区1例)。上述人员均已按要求转运至无锡市定点诊疗机构,涉及病例居所、工作场所、经停的重点区域已迅速落实管控措施。现将无症状感染者情况公布如下:无症状感染者第373:住址为周庄镇华宏世纪苑 。
南通市疫情防控2022年第111号通告12月3日0时至24时,南通新增确诊病例2例 ,新增无症状感染者35例,其中11例在隔离点发现,20例在闭环管理中发现,5例在非闭环管理重点人群筛查中发现。均已闭环转运至定点医疗机构隔离医学观察。
根据当前疫情防控工作需要 ,按照《新型冠状病毒肺炎防控方案》相关规定,经疾控专家研判和区疫情防控指挥部研究,决定在部分区域划定临时管控区 ,具体如下:具体区域和时间鸳鸯街道白鹭社区金开中心,11月9日12时起;金城银樽小区,11月9日12时起;融科金湖湾小区 ,11月10日3时起 。
郑州27号通告主要内容为:自1月21日12时起对市域外来(返)郑人员提出防控要求,同时自1月21日0时起对部分区域疫情风险等级进行调整及部分区域解封。
周一期现同步上涨!不锈钢迎来年底冲刺?
〖壹〗 、周一期现同步上涨,不锈钢年底或迎来一波稳中偏强的冲刺行情。具体分析如下:期货市场表现强劲上周五夜盘 ,沪镍和不锈钢期货大幅拉涨,沪镍一度突破21万,不锈钢期货上涨近3% 。