包含上海疫情隔离重点地区的词条

本文目录一览:

上海港深夜通知!江浙皖继续从严管控!附全国港口集卡受疫情影响汇总

〖壹〗 、上海港4月2日零时起实施新版防疫通行证要求,离沪人员须持48小时内核酸阴性证明及24小时内抗原检测阴性证明(或提供24小时内核酸阴性证明替代抗原检测) 。江浙皖地区对集卡运输实施严格管控 ,部分区域劝返带星司机或要求工厂接驳,建议自上海出口货物转由宁波港或通过驳船转运至上海港。上海港防疫通行证新规实施时间:4月2日零时起。

包含上海疫情隔离重点地区的词条-第1张图片

〖贰〗、上海港深夜发布新管控要求,江浙皖地区对集卡运输从严管控 ,货代需关注以下关键信息并调整运输方案:上海港最新管控要求自4月2日零时起,离沪人员(含集卡司机)需满足以下条件:核酸检测:48小时内核酸检测阴性证明 。

〖叁〗、上海港实施集卡闭环管理,宁波集运基地因疫情一度临时关闭 ,近来宁波仓库已恢复进仓但有严格防疫要求,同时上海 、宁波倡议关怀集卡司机。

上海去广州要隔离多少天(4月)

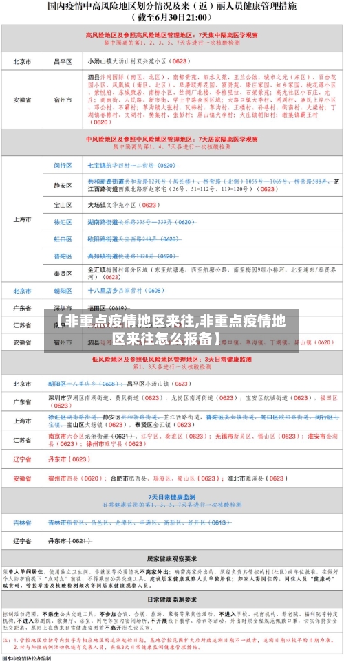
月从上海前往广州,一般需实施“7天居家隔离+7天居家健康监测 ”措施;若来自中风险地区所在区 ,则需实施“14天居家隔离”措施。具体如下:一般情况:根据广东省卫生健康部门发布的关于重点地区来(返)粤人员健康管理措施要求 ,上海全域来(返)粤人员实施“7天居家隔离+7天居家健康监测”措施 。

广州对上海不同风险地区来(返)穗人员的管控措施 高风险地区:对有上海市高风险地区来(返)穗人员,实施“集中隔离14天 ”,并在第14天开展核酸检测。特定区域:有以下区域旅居史的上海市来(返)穗人员 ,实施“居家隔离14天”,并在第14天开展核酸检测。

最新规定,广州市针对来自上海的人员实施不同的防控措施: 来自上海市高风险地区的人员 ,需进行14天集中隔离,并在第14天进行核酸检测 。

广州:根从上海市其他地区前来的“7+7”,7天居家隔离+7天健康监测 ,要在所向地区进行报备,第14天做核酸 。中风险地区来广州,居家14天居家隔离。高风险集中隔离14天。苏州:上海市民须持48小时内核酸报告阴性证明、绿色健康码 ,提前向社区报告,社区同意后方可来苏 。

需进行14天集中隔离,并在第14天进行核酸检测。中风险地区或有中风险所在社区、高风险地区所在街道旅居史的人员:实施14天居家隔离 ,同样在第14天进行核酸检测。上海其他地区人员:需执行7天居家隔离加7天居家健康监测 ,并在指定天数进行核酸检测 。

疫情防控重点关注地区有哪些?

〖壹〗 、全国范围内另有27个市因确诊病例超100例被纳入,如浙江省温州市 、台州市、杭州市、宁波市,河南省信阳市 、驻马店市 ,安徽省合肥市、阜阳市,江西省南昌市等。境外重点疫区的判定与实例 判定逻辑:在疫情全球扩散阶段,重点疫区的定义扩展至境外 ,主要依据疫情严重程度、输入风险高低及世界关注度综合判定。

〖贰〗 、面对京津沪豫辽粤六省份奥密克戎本土病例,疫情防控需重点关注以下方面:强化溯源与流调能力奥密克戎传播速度快、隐匿性强,需通过跨区域信息共享平台打破数据壁垒 ,实现病例信息、行程轨迹 、密接人员等数据的即时互通 。

〖叁〗、重点关注地区是指:重点管控区所在的地市除重点管控区以外的行政区域。重点关注地区管理措施:从防控指令下达日开始,该市来(返)沈人员需提供7日内或48小时新冠病毒核酸检测阴性证明,无法提供核酸检测阴性信息的 ,需第一时间接受核酸检测。

〖肆〗、严格管控措施 。封闭区商贸服务 、娱乐、餐饮、群众性健身文化活动等场所全部停业。如有特别需要的,经县(市 、区)新冠肺炎疫情防控指挥部同意,可以保留。做好居家隔离 。隔离期间 ,所有人员居家不得外出 ,确保足不出户 。满足基本需求保障。

〖伍〗 、重点管控与关注 重点管控地区:对来自广东省深圳市龙岗区、罗湖区,天津市津南区、南开区 、东丽区、西青区,河南省安阳市 ,陕西省西安市等地的来(返)川人员,实施严格的居家或集中隔离措施,具体隔离时间根据旅居史及疫情发展情况动态调整。

文章推荐

  • 【太原疫情地区分布,太原疫情最新消息今天分区】

    本文目录一览:〖壹〗、上海港深夜通知!江浙皖继续从严管控!附全国港口集卡受疫情影响汇总〖贰〗、上海去广州要隔离多少天(4月)〖叁〗、疫情防控重点关注地区有哪些?上海港深夜通知!江浙皖继续从严管控!附全国港口集卡受疫情影响汇总〖壹〗、上海港4月2日零时起实施新版防疫通行证要求,离沪人员须持4...

    2026年04月21日
    0
  • 合肥中等疫情地区(合肥中等疫情地区最新消息)

    本文目录一览:〖壹〗、上海港深夜通知!江浙皖继续从严管控!附全国港口集卡受疫情影响汇总〖贰〗、上海去广州要隔离多少天(4月)〖叁〗、疫情防控重点关注地区有哪些?上海港深夜通知!江浙皖继续从严管控!附全国港口集卡受疫情影响汇总〖壹〗、上海港4月2日零时起实施新版防疫通行证要求,离沪人员须持4...

    2026年04月21日
    0
  • 【营口地区疫情查询平台,营口地区疫情查询平台最新】

    本文目录一览:〖壹〗、上海港深夜通知!江浙皖继续从严管控!附全国港口集卡受疫情影响汇总〖贰〗、上海去广州要隔离多少天(4月)〖叁〗、疫情防控重点关注地区有哪些?上海港深夜通知!江浙皖继续从严管控!附全国港口集卡受疫情影响汇总〖壹〗、上海港4月2日零时起实施新版防疫通行证要求,离沪人员须持4...

    2026年04月21日
    1
  • 贵州地区疫情等级划分(贵州地区疫情等级划分标准)

    本文目录一览:〖壹〗、上海港深夜通知!江浙皖继续从严管控!附全国港口集卡受疫情影响汇总〖贰〗、上海去广州要隔离多少天(4月)〖叁〗、疫情防控重点关注地区有哪些?上海港深夜通知!江浙皖继续从严管控!附全国港口集卡受疫情影响汇总〖壹〗、上海港4月2日零时起实施新版防疫通行证要求,离沪人员须持4...

    2026年04月21日
    0