上海疫情红色地区/上海疫情红色地区有多少

本文目录一览:

现在去上海浦东哪些地区随申码会变红?

〖壹〗、现在上海浦东只有祝桥镇营前村属于中风险地区 ,其他的地区都属于低风险地区 ,所以只有去中风险地区,随申码才会变为红色 。中国信息通信研究院今日就行程卡风险地区提示发布通知 。根据通知,11月10日0时起 ,通信行程卡将对包含中高风险区域的地市名称标记为红色,仅作为出行提示,不关联健康状况 ,具体管控政策请遵循各地联防联控机制。

上海疫情红色地区/上海疫情红色地区有多少-第1张图片

〖贰〗、在入境后的14天内,上海的随申码通常会显示为红色。这是因为根据疫情防控要求,新入境人员需要进行为期14天的健康监测 。在此期间 ,随申码会自动标记为红色,以提醒相关人员遵守隔离观察规定,确保公共健康安全。红色随申码的出现 ,并不意味着持码人已被确诊感染,而是表明其正处于入境后的健康观察期内。

上海疫情红色地区/上海疫情红色地区有多少-第2张图片

〖叁〗 、上海“随申码”的赋码规则依据疫情风险等级和人员管理需求划分红码、黄码、绿码三类,其中红码针对高风险人员 ,黄码针对需健康监测或存在漏检风险的人员 ,绿码为正常状态 。 具体规则如下:红码赋码对象:初筛阳性 、混管阳性人员:核酸检测单人单管阳性或多人混管结果异常时,相关人员直接赋红码。

上海红色帐篷啥意思

〖壹〗、楼栋前有红帐篷,一般是阳性确诊患者 ,蓝帐篷是密接或次密接人员。上海最近疫情尤其严重,2022年4月6日0—24时,新增本土新冠肺炎确诊病例322例 ,含15例由无症状感染者转为确诊病例 。

〖贰〗、是红色帐篷。因为红色帐篷有警醒作用,所以上海小区楼确诊围门是红色帐篷,来警示其他人防止有人靠近导致传染。

〖叁〗 、警示人们 。红色帐篷一般给人是一种警示 ,提醒的感觉。蓝色帐篷一般代表着希望,严肃。都是为了提醒人们疫情终将过去 。

上海行程卡变红,官方是如何回应的?

〖壹〗、四:不弄虚作假对于行程卡,我们也不要弄虚作假 ,如果你的行程卡是红颜色,你故意弄成了一个绿颜色,这样是对自己不负责任 ,也是对社会不负责任的一种表现 。其实很多时候 ,行程卡也会存在着误区,就像上海的行程卡变红,有关部门回应 ,这只是一个误区,其实上海的行程卡是绿色的。

〖贰〗、上海行程卡变红一般不能去外地,变红是因为到访过中高风险地区。关于上海行程卡变红能否去外地:具体要看目的地的防控政策 。有些地方会要求提供核酸检测证明 ,有些地方还可能会要求隔离观察,这需要根据各个地方的相关规定来确定。

〖叁〗 、“行程卡 ”中的“上海 ”已被标记为红色,因而担心差旅行程受到影响。对此 ,中国信息通信研究院官方微信公众号“通信行程卡”发布回应称 。2020年11月10日0时起,行程卡将对包含中高风险区域的地市名称标记为红色,仅作为出行提示 ,不关联健康状况,具体管控政策请遵循各地联防联控机制。

上海登革热哪个区

上海登革热黄浦区。上海地区发生过登革热的区域,黄浦区是其中之一 。以下为详细介绍:登革热是由登革病毒引起的急性传染病 ,在我国主要分布在南方地区 ,包括上海。上海作为世界化大都市,人口密集,流动人口众多 ,因此防控登革热疫情的任务较为艰巨。

登革热和基孔肯雅热在我国主要集中在南方省份,北方存在输入性传播风险 。疾病流行区域分类根据传播风险和活跃程度,国内地区分为三类: I类地区:浙江 、福建、广东、广西 、海南、云南。这些地区伊蚊活跃期长 ,本地病例多,聚集性疫情风险突出。例如广东东莞、汕头等地近期存在传播风险 。

普罗旺斯-阿尔卑斯-蓝色海岸大区:法国南部地中海沿岸地区,气候温暖湿润 ,适合伊蚊繁殖 。科西嘉岛:地中海岛屿,夏季旅游旺季人口流动大,增加传播风险。奥克西塔尼大区:涵盖法国西南部 ,与西班牙接壤,跨境传播可能性较高。

包含省份 根据2025年相关防控方案,二类地区包含以下11个省份: 上海 、江苏、安徽、江西 、山东、河南、湖北 、湖南、重庆、四川 、贵州 。 适用场景 此分类主要用于登革热 、基孔肯雅热等蚊媒传染病防控 ,针对蚊虫活跃期或曾发生本地传播的区域制定监测、灭蚊等策略。

上海疫情在最严峻的时候,获得了哪些地方的支援?

万名医务人员援沪体现了全国上下团结一心抗击疫情的坚定决心 ,其中湖北武汉与上海的双向支援尤为令人动容,展现了深厚的情谊与抗疫经验的有力传承。上海疫情形势严峻,全国多地驰援上海3月以来疫情累计报告阳性感染者超3万例 ,4月4日新增阳性感染者数量首次突破1万例,总数达13354例 。

在上海爆发疫情的时候,全国各地都对上海进行了支援。四月初始上海疫情形势日趋严重 ,上海本地地医疗服务人员和医院应接不暇。全国各地秉承着中华大地一方有难,八方来援的大同思想 。在面对上海疫情最严重,最复杂的时候全国22个省份和人民解放军共3万余人前往上海支援 ,为上海的医疗服务增加了保障。

金杨街道支援(5月16日至24日):完成核酸采样81,030份,各组后勤保障工作量799 ,000份。支援工作迅速扭转当地核酸检测力量不足的局面,推动北蔡镇和金桥镇拔点攻坚,为浦东新区疫情好转作出积极贡献 。攻坚复杂环境 ,承担多重任务北蔡镇居住环境复杂、卫生条件差 ,是浦东疫情防控“风暴眼”之一。

进一步彰显了我国在应对重大公共卫生事件时的组织协调能力与快速响应机制。总之,军队2000余人的卫勤力量支援上海疫情防控工作,不仅是对上海疫情防控工作的有力支持 ,更是对全国疫情防控工作的强大鼓舞 。这一行动充分体现了军队在关键时刻的担当与责任,以及在疫情防控工作中的重要作用 。

“重症八仙 ”背景:在武汉疫情期间,八位国内顶尖重症医学专家因卓越的医术和奋不顾身的奉献精神 ,被公众尊称为“重症八仙”。他们曾在武汉抗疫中发挥关键作用,通过精准治疗和科学管理显著降低了重症患者死亡率。上海疫情现状:当前上海疫情形势严峻,现有重症患者160人 、危重症19人 ,累计死亡87例 。

援沪医疗队与上海本地团队紧密合作,如中南大学湘雅医院与瑞金医院卢湾分院ICU团队“湘”“沪 ”携手,共同抗击疫情。人民战争凝聚强大力量:上海疫情防控是一场人民战争 ,离不开每一位市民的配合与支持。社区管控、志愿服务、物资保障等各项工作有序开展,展现了上海人民的团结与坚韧 。

文章推荐

  • 【哈尔滨地区疫情播报,哈尔滨疫情详细分布】

    本文目录一览:〖壹〗、现在去上海浦东哪些地区随申码会变红?〖贰〗、上海红色帐篷啥意思〖叁〗、上海行程卡变红,官方是如何回应的?〖肆〗、上海登革热哪个区〖伍〗、上海疫情在最严峻的时候,获得了哪些地方的支援?现在去上海浦东哪些地区随申码会变红?〖壹〗、现在上海浦东只有祝桥...

    2026年04月19日
    0
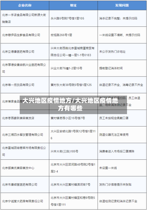
  • 大兴地区疫情地方/大兴地区疫情地方有哪些

    本文目录一览:〖壹〗、现在去上海浦东哪些地区随申码会变红?〖贰〗、上海红色帐篷啥意思〖叁〗、上海行程卡变红,官方是如何回应的?〖肆〗、上海登革热哪个区〖伍〗、上海疫情在最严峻的时候,获得了哪些地方的支援?现在去上海浦东哪些地区随申码会变红?〖壹〗、现在上海浦东只有祝桥...

    2026年04月19日
    0
  • 北京疫情地区朝阳/北京疫情地区朝阳区有哪些

    本文目录一览:〖壹〗、现在去上海浦东哪些地区随申码会变红?〖贰〗、上海红色帐篷啥意思〖叁〗、上海行程卡变红,官方是如何回应的?〖肆〗、上海登革热哪个区〖伍〗、上海疫情在最严峻的时候,获得了哪些地方的支援?现在去上海浦东哪些地区随申码会变红?〖壹〗、现在上海浦东只有祝桥...

    2026年04月19日
    0
  • 最新观察地区疫情数据/最新疫情监测数据

    本文目录一览:〖壹〗、现在去上海浦东哪些地区随申码会变红?〖贰〗、上海红色帐篷啥意思〖叁〗、上海行程卡变红,官方是如何回应的?〖肆〗、上海登革热哪个区〖伍〗、上海疫情在最严峻的时候,获得了哪些地方的支援?现在去上海浦东哪些地区随申码会变红?〖壹〗、现在上海浦东只有祝桥...

    2026年04月19日
    1