今日疫情重点地区名单/今日重点疫区有哪些

本文目录一览:

广东0新增,疫情重点国家及地区入粤旅客将分四类处理

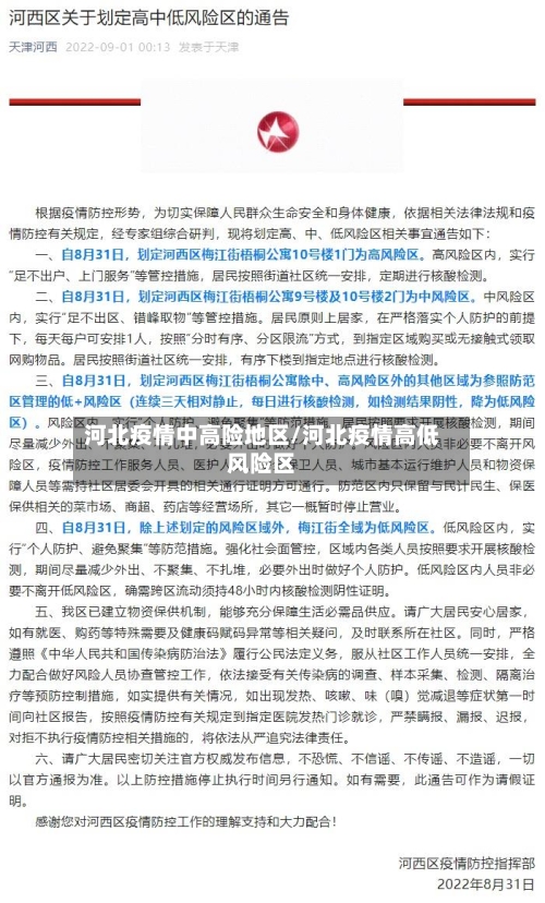
〖壹〗、月13日广东无新增新冠肺炎确诊病例,疫情重点国家及地区入粤旅客将分四类处理。以下是详细信息:广东疫情最新情况全省情况:截至3月13日24时,全省累计报告新冠肺炎确诊病例1356例 ,累计出院1299例,累计死亡8例。13日当天全省无新增确诊病例,新增出院3例 。有483名密切接触者正在接受医学观察。

今日疫情重点地区名单/今日重点疫区有哪些-第1张图片

〖贰〗、从3月13日零时起 ,所有中外人员,凡是在进入上海之日前14天内,有过韩国 、意大利、伊朗、日本 、法国、西班牙、德国 、美国等国家旅行或居住史的 ,一律实施居家或集中隔离健康观察,也就是一律隔离14天。

今日疫情重点地区名单/今日重点疫区有哪些-第2张图片

〖叁〗、天内有疫情严重国家地区旅居史人员,如在陕西停留的 ,由目的地有关单位统一接回,集中隔离医学观察14天;经陕西中转乘其他交通工具人员,由西安咸阳机场帮助转乘离省 。14天内无疫情严重国家地区旅居史人员 ,如在陕西停留 ,由所在社区、入住酒店或者接待单位,督促其居家医学观察14天。

今日疫情重点地区名单/今日重点疫区有哪些-第3张图片

〖肆〗 、中国将积极审批5类紧急必要出入境需求,增设世界航班 ,海南航空恢复深圳-温哥华直飞航线,海外华人可过境香港返回内地。中国国家移民管理局为5类紧急必要出境事由开绿灯 不鼓励个人出国旅游:当前疫情仍处于全球大流行阶段,病毒不断变异 ,输入病例较多,世界旅行风险依然较高,外防输入的形势依然严峻 。

〖伍〗 、澳门居民指在澳门地区定居 ,持有澳门身份证件的中国公民。台湾居民指居住在台湾地区的中国公民。严防疫情输入境外人员的措施:中华人民共和国外交部、国家移民管理局发布关于暂时停止持有效中国签证、居留许可的外国人入境的公告 。

重点地区名单更新提示

〖壹〗 、打开百度app,搜索【国务院客户端】,打开官方小程序。进入小程序首页 ,点击【疫情风险查询】。进入查询界面,点击顶部【点击查看全国中高风险疫情地区】 。即可查看全国疫情中高风险地区名单最新 。

〖贰〗、重点区域和场所类型根据疫情防控要求,重点区域和场所通常包括以下类别 ,具体名单需以官方实时更新为准:封控区/管控区/防范区封控区:实行“区域封闭、足不出户 、服务上门”管理措施。管控区:实行“足不出区、错峰取物 ”管理措施。防范区:实行“强化社会面管控 ,严格限制人员聚集”管理措施 。

〖叁〗、精准防控:通过明确重点疫区范围,可集中资源对高风险地区人员实施严格管控,提高防控效率。风险分层:区分重点与非重点疫区 ,有助于实施差异化防控策略,平衡疫情防控与经济社会运行需求。动态调整:根据疫情发展态势,重点疫区名单可动态更新 ,确保防控措施与实际风险匹配 。

〖肆〗 、中央财政拟补助超过200亿元,支持北京、天津等20个城市实施城市更新行动,重点聚焦城市地下管网更新改造及机制建设。

〖伍〗、来衡阳重点管控地区最新名单更新时间:2022年11月16日以下城市来衡阳务必提前向所在村 、单位或入住酒店报告 ,主动履行个人防疫责任,配合做好疫情防控措施。温馨提示:因疫情变化及风险等级调整,以下城市会实时调整 ,具体也可以电话询问社区 。

〖陆〗、截至2022年3月3日17:50,山东中风险地区为青岛市黄岛区九龙江路53号甘水湾小区,暂无高风险地区。

全国疫情重点地区名单

〖壹〗、实例:湖北全省因疫情初期病例集中爆发 ,整体被列为重点疫区。全国范围内另有27个市因确诊病例超100例被纳入 ,如浙江省温州市 、台州市 、杭州市、宁波市,河南省信阳市、驻马店市,安徽省合肥市 、阜阳市 ,江西省南昌市等 。

〖贰〗、例如,疫情早期湖北全省及全国确诊病例超过100人的27个市被列为重点疫区,具体包括浙江省温州市、台州市 、杭州市、宁波市 ,河南省信阳市、驻马店市,安徽省合肥市 、阜阳市,江西省南昌市等。这类地区因疫情传播风险较高 ,需采取严格管控措施。

〖叁〗、高风险地区新疆维吾尔自治区喀什地区疏附县站敏乡 新疆维吾尔自治区人民政府新闻办公室举行第四场喀什地区疏附县新冠肺炎疫情和疫情防控工作新闻发布会通报相关情况 。发布会上,喀什地区行署副秘书长艾赛提·吾拉音木通报,这次疏附县疫情与疏附县站敏乡三村的一家工厂关联度较高 。

〖肆〗、湖北省作为重点疫区:作为疫情的发源地 ,湖北省尤其是武汉市在疫情期间面临着极大的挑战。随着疫情的扩散,湖北省其他地区也受到了严重影响,因此整个省份被视为重点疫区。 广东 、黑龙江等省份的疫情情况:广东等地由于人口流动大、密度高 ,疫情传播速度快 ,一度成为重要的防控区域 。

〖伍〗、图:主要病例增加城市分布(数据来源:国家卫健委)重点城市疫情动态除上海外,其他病例较多的城市需关注以下特征:城市名单:包括但不限于吉林 、长春 、泉州、廊坊等(具体城市需借鉴完整数据列表,当前信息未完全披露)。传播链条:部分城市存在社区传播风险 ,需通过流调溯源和区域管控遏制扩散。

〖陆〗、广州规定的重点疫区:重点疫区是指湖北全省 。鉴于温州近期疫情基本控制,从即日起,不再将温州来粤人员列入疫情高发地名单。现在 ,中国境外的重点疫区是意大利 、韩国和日本,所以们对于从这些国家进入和境内的要严格把控。

文章推荐

  • 徐州地区爆发疫情时间/徐州2020年疫情发布

    本文目录一览:〖壹〗、广东0新增,疫情重点国家及地区入粤旅客将分四类处理〖贰〗、重点地区名单更新提示〖叁〗、全国疫情重点地区名单广东0新增,疫情重点国家及地区入粤旅客将分四类处理〖壹〗、月13日广东无新增新冠肺炎确诊病例,疫情重点国家及地区入粤旅客将分四类处理。以下是详细信息:广...

    2026年04月16日
    0
  • 【江门最新疫情地区,江门疫情最新一例是哪个区】

    本文目录一览:〖壹〗、广东0新增,疫情重点国家及地区入粤旅客将分四类处理〖贰〗、重点地区名单更新提示〖叁〗、全国疫情重点地区名单广东0新增,疫情重点国家及地区入粤旅客将分四类处理〖壹〗、月13日广东无新增新冠肺炎确诊病例,疫情重点国家及地区入粤旅客将分四类处理。以下是详细信息:广...

    2026年04月16日
    0
  • 国内重疫情地区(国内疫情重点地区动态信息)

    本文目录一览:〖壹〗、广东0新增,疫情重点国家及地区入粤旅客将分四类处理〖贰〗、重点地区名单更新提示〖叁〗、全国疫情重点地区名单广东0新增,疫情重点国家及地区入粤旅客将分四类处理〖壹〗、月13日广东无新增新冠肺炎确诊病例,疫情重点国家及地区入粤旅客将分四类处理。以下是详细信息:广...

    2026年04月16日
    0
  • 【沧州地区疫情怎样,沧州疫情本地宝】

    本文目录一览:〖壹〗、广东0新增,疫情重点国家及地区入粤旅客将分四类处理〖贰〗、重点地区名单更新提示〖叁〗、全国疫情重点地区名单广东0新增,疫情重点国家及地区入粤旅客将分四类处理〖壹〗、月13日广东无新增新冠肺炎确诊病例,疫情重点国家及地区入粤旅客将分四类处理。以下是详细信息:广...

    2026年04月16日
    0