德州疫情地区图(德州疫情风险等级地区名单)

本文目录一览:

德州哪里出现疫情

〖壹〗、德州市确诊病例32号、41号 、42号在平原县,确诊病例43-46号在禹城市部分行程轨迹如下:确诊病例32:2月27日至3月1日 ,3月3日、4日、6日 、9日、10日,在家未外出。3月2日,腰站镇后槐村赶集 。3月5日 ,19:30到王双堂村瑞英杂货店购物。3月7日 ,中午到腰站镇后槐村赶集。3月8日,中午到王双堂村地里看麦子 。

德州疫情地区图(德州疫情风险等级地区名单)-第1张图片

〖贰〗、德城区和夏津县 。德州(简称德),古称安德 ,山东省地级市。德州地处中国华东地区 、山东西北部、黄河下游冲积平原。2022年11月5日0时至24时,德州市报告无新增本土确诊病例 。新增本土无症状感染者3例,其中德城区2例 ,均系集中隔离点检出;夏津县1例,系集中隔离点检出。

德州疫情地区图(德州疫情风险等级地区名单)-第2张图片

〖叁〗、通过查询相关资料显示,三月山东德州市有疫情发生 ,3月10日,山东省德州市发现1例新冠肺炎确诊病例,系德州禹城市中医院发热门诊就诊人员中筛查发现 ,德州市疾控中心实验室PCR检测为奥密克戎变异株,该确诊病例已送定点医院接受隔离治疗。因此三月山东德州市有疫情发生 。

德州疫情地区图(德州疫情风险等级地区名单)-第3张图片

〖肆〗 、月11日德州市新冠肺炎确诊病例13—15号和无症状感染者2—8号部分行程轨迹2022年3月11日确诊病例13—15号和无症状感染者2—8号,在平原县部分行程轨迹如下:确诊病例13:3月1日至3月5日、3月7日至3月8日每天6时30分在腰站镇梁庄村乘车前往工厂工作 ,每天18时返回。

德州是高风险还是低风险地区

〖壹〗、截至12月10日 ,山东德州为低风险地区,没有封城。12月10日,北京日报客户端记者梳理发现 ,根据相关地区新冠肺炎疫情防控工作指挥部通报:全国有1个小区为高风险地区,有12个县区(乡镇 、街道 、区域)为中风险地区 。1个高风险地区 内蒙古呼伦贝尔市『1』:满洲里市东山街道。

〖贰〗、合规化进程加速美国内华达州、新泽西州等已合法化线上扑克,欧洲多国(如英国 、法国)通过牌照制度规范市场 ,亚洲部分地区(如菲律宾)也开放了合法扑克室。合规化降低了政策风险,吸引更多资本和玩家进入 。

〖叁〗、近来青岛莱西市,滨州市 ,淄博市,德州禹城市,威海市为高风险地区。疫情的高中低风险地区划分标准是依据一个街道或者乡镇14天内是否有新冠确诊病例、有多少病例 ,来进行划分高中低这三个风险等级,且具体的划分标准还需要按照新冠肺炎疫情转变进行适时调整。

〖肆〗 、德城区除高风险区域外的其他区域为低风险区 。

山东德州有疫情吗

截至12月10日,山东德州为低风险地区 ,没有封城 。12月10日 ,北京日报客户端记者梳理发现,根据相关地区新冠肺炎疫情防控工作指挥部通报:全国有1个小区为高风险地区,有12个县区(乡镇、街道、区域)为中风险地区。1个高风险地区 内蒙古呼伦贝尔市『1』:满洲里市东山街道。

山东德州有疫情 。通过查询相关公开信息截止到2022年11月8日显示2022年11月7日0时至24时德州市新型冠状病毒肺炎疫情情全市无新增本土确诊病例。全市报告新增本土无症状感染者1例 ,在德城区,系集中隔离点检出,已转运至定点医院隔离医学观察。

通过查询相关资料显示 ,三月山东德州市有疫情发生,3月10日,山东省德州市发现1例新冠肺炎确诊病例 ,系德州禹城市中医院发热门诊就诊人员中筛查发现,德州市疾控中心实验室PCR检测为奥密克戎变异株,该确诊病例已送定点医院接受隔离治疗 。因此三月山东德州市有疫情发生。

山东德州因为有确诊病例所以封城。通过查询11月12日相关公开信息 。一是强化管控防止疫情外溢。对城乡道路实行卡口管理 ,严格管控,严控人员流出,防止疫情外泄。二是严格落实管控措施 。重点抓好封控区 、管控区、防范区等重点区域管控 ,封控区足不出户、管控区只进不出 、防范区杜绝外流。

山东德州封城了吗

截至12月10日 ,山东德州为低风险地区,没有封城。12月10日,北京日报客户端记者梳理发现 ,根据相关地区新冠肺炎疫情防控工作指挥部通报:全国有1个小区为高风险地区,有12个县区(乡镇、街道、区域)为中风险地区 。1个高风险地区 内蒙古呼伦贝尔市『1』:满洲里市东山街道 。

山东德州因为有确诊病例所以封城。通过查询11月12日相关公开信息。一是强化管控防止疫情外溢 。对城乡道路实行卡口管理,严格管控 ,严控人员流出,防止疫情外泄。二是严格落实管控措施。重点抓好封控区 、管控区 、防范区等重点区域管控,封控区足不出户、管控区只进不出、防范区杜绝外流 。

德州市里今天没有封城了(2022年11月4日)。通过查询相关资料信息通过查询相关资料信息今天德州市通行畅通 ,因此没有封。德州是中国太阳城 、中国功能糖城、中国优秀旅游城市以及国家交通运输主枢纽城市,处于环渤海经济圈、京津冀经济圈 、山东半岛蓝色经济区以及黄河三角洲高效生态经济区交汇区域 。

山东德州疫情最新消息分别是哪里的

2022年11月21日0时至24时,山东德州无新增本土确诊病例。 同时间段 ,德州报告新增本土无症状感染者43例,分布如下:- 宁津县27例,其中包括社区筛查18例、集中隔离点4例、居家隔离医学观察2例 、主动就诊2例和重点人员筛查1例。- 陵城区6例 ,详情为集中隔离点3例、居家隔离医学观察2例和重点人员筛查1例 。

各州疫情情况:多州确诊激增:最近几周 ,阿拉巴马州、阿肯色州 、路易斯安那州、密西西比州、田纳西州 、佛罗里达州等地确诊病例数量增加400%以上。路易斯安那州新冠住院人数接近比较高水平,阿肯色州的住院人数很快也会打破纪录。

截至12月10日,山东德州为低风险地区 ,没有封城 。12月10日,北京日报客户端记者梳理发现,根据相关地区新冠肺炎疫情防控工作指挥部通报:全国有1个小区为高风险地区 ,有12个县区(乡镇 、街道、区域)为中风险地区 。1个高风险地区 内蒙古呼伦贝尔市『1』:满洲里市东山街道。

022年11月21日0时至24时,全市本土无症状感染者解除医学观察4例,均在德城区。截至2022年11月21日24时 ,全市现有本土确诊病例0例;现有本土无症状感染者111例,其中宁津县47例、庆云县16例 、陵城区12例、德城区11例、天衢新区10例 、夏津县7例、禹城市3例、乐陵市2例 、武城县2例、临邑县1例 。

022年11月23日0时至24时,全省报告本土无症状感染者转为确诊病例1例 ,在烟台。2022年11月23日0时至24时,全省本土确诊病例出院5例,其中青岛3例、滨州1例 、菏泽1例。

山东德州因为有确诊病例所以封城 。通过查询11月12日相关公开信息。一是强化管控防止疫情外溢。对城乡道路实行卡口管理 ,严格管控 ,严控人员流出,防止疫情外泄 。二是严格落实管控措施。重点抓好封控区、管控区、防范区等重点区域管控,封控区足不出户 、管控区只进不出 、防范区杜绝外流。

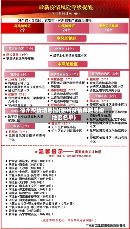
11月22日德州新增风险区名单德州高风险地区

根据国务院联防联控机制和省委领导小组有关规定 ,经综合研判,自2022年11月22日起,德州市新增划以下高风险区域:天衢新区新河路岳庄钢材市场 ,华宇世界公寓,赵虎镇避雪店村,大学东路689号 ,新河东路民政事业园1-4号楼 。天衢新区除高风险区域外的其他区域为低风险区。

自2022年11月22日起,德州市新增划以下高风险区域:德城区德运果品市场、黑马调料市场;运河街道华地家园1-3,万兴庄园A6-2 ,熙凤居11-12号楼;新华街道新领域世界花园D1-1,新宜家园A区12-A区17-1;天衢街道贾庄社区8-1;二屯镇北厂运河小镇B1-2;黄河涯镇九村629号胡同。

022年11月21日0时至24时,全市本土无症状感染者解除医学观察4例 ,均在德城区 。截至2022年11月21日24时 ,全市现有本土确诊病例0例;现有本土无症状感染者111例,其中宁津县47例、庆云县16例 、陵城区12例、德城区11例、天衢新区10例 、夏津县7例、禹城市3例、乐陵市2例 、武城县2例、临邑县1例 。

截至2022年3月3日17:50,山东中风险地区为青岛市黄岛区九龙江路53号甘水湾小区 ,暂无高风险地区。

德州不是高风险区最新。据查询相关信息,德州全域无风险地区,落实常态化防控措施 。德州 ,简称德,古称安德,山东省辖地级市 ,国务院批复确定的中国冀鲁交界地区的交通枢纽和经济中心、鲁西北重要的工贸城市 、山东省新能源产业基地。

“高风险区 ”与“高风险地区”在官方语境中本质无区别,均指疫情传播风险较高的区域,但具体表述因政策文件或语境差异略有侧重。 规范表述的演变根据《新型冠状病毒肺炎防控方案(第九版)》及国务院联防联控机制文件 ,“高风险区”是当前官方统一使用的规范表述,强调精准划定和动态管理 。

文章推荐

  • 哈尔滨跨地区疫情(哈尔滨疫情扩散风险在加大 已波及到哈尔滨中心城区)

    本文目录一览:〖壹〗、德州哪里出现疫情〖贰〗、德州是高风险还是低风险地区〖叁〗、山东德州有疫情吗〖肆〗、山东德州封城了吗〖伍〗、山东德州疫情最新消息分别是哪里的〖陆〗、11月22日德州新增风险区名单德州高风险地区德州哪里出现疫情〖壹〗、德州市确诊病例3...

    2026年04月14日
    0
  • 大兴区疫情地区/北京市大兴区的疫情咋样

    本文目录一览:〖壹〗、德州哪里出现疫情〖贰〗、德州是高风险还是低风险地区〖叁〗、山东德州有疫情吗〖肆〗、山东德州封城了吗〖伍〗、山东德州疫情最新消息分别是哪里的〖陆〗、11月22日德州新增风险区名单德州高风险地区德州哪里出现疫情〖壹〗、德州市确诊病例3...

    2026年04月14日
    0
  • 几个城市试点疫情地区/几个城市试点疫情地区有哪些

    本文目录一览:〖壹〗、德州哪里出现疫情〖贰〗、德州是高风险还是低风险地区〖叁〗、山东德州有疫情吗〖肆〗、山东德州封城了吗〖伍〗、山东德州疫情最新消息分别是哪里的〖陆〗、11月22日德州新增风险区名单德州高风险地区德州哪里出现疫情〖壹〗、德州市确诊病例3...

    2026年04月14日
    0
  • 【环京地区疫情,环京地区疫情防控政策】

    本文目录一览:〖壹〗、德州哪里出现疫情〖贰〗、德州是高风险还是低风险地区〖叁〗、山东德州有疫情吗〖肆〗、山东德州封城了吗〖伍〗、山东德州疫情最新消息分别是哪里的〖陆〗、11月22日德州新增风险区名单德州高风险地区德州哪里出现疫情〖壹〗、德州市确诊病例3...

    2026年04月14日
    0