舒城地区疫情/舒城地区疫情防控电话

本文目录一览:

舒城县防疫最新要求

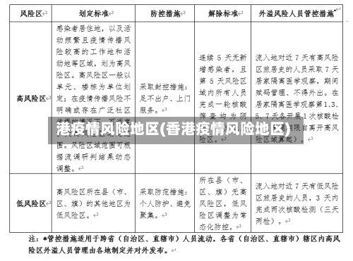
〖壹〗 、一)对密切接触者 ,将“7天集中隔离+3天居家健康监测 ”管理措施调整为“5天集中隔离+3天居家隔离”,期间赋码管理、不得外出 。集中隔离医学观察的第5天各开展1次核酸检测,居家隔离医学观察第3天各开展1次核酸检测。(二)及时准确判定密切接触者 ,不再判定密接的密接。

〖贰〗、六安舒城县有新冠 。通过查询相关公开信息显示截止2022年12月5日,六安舒城县地区防疫防控情况属于中高风险地区。新冠肺炎疫情防控政策:各机关企事业单位 、经营场所 、公共场所场所码应设尽设,无码不开门 ,进门必扫码,专人负责查验,切实做到逢进必扫 ,逢扫必验 ,绿码通行,不漏一人。

〖叁〗、关于舒城县市外一名来舒人员核酸检测阳性的通告2022年11月23日下午,舒城县中医院发热门诊一名市外来舒人员核酸检测初筛异常 ,经县疾控中心复核为阳性 。接报后,我县立即启动应急响应,迅速开展流调溯源、核酸检测 、隔离管控、环境消杀等处置工作。

〖肆〗、能去。截止到2022年11月13日 ,六安市疫情得到良好控制,近来行政区内包括静海区 、南开区、东丽区、舒城县等8区已全部划分为低风险地区,可以前往外地 ,但出行时仍需根据目的地防疫政策准备出行材料并备注相关事宜,通程期间做好个人防护措施,少去人员密集的公共场所 。

〖伍〗 、六安市舒城县办理健康证应该去当地疾控中心 防疫站 卫生院 ,安徽省各市各医院入职体检费用一百元左右,各单位 公司招聘工作人员体检参照公务员标准;若没乙肝.肺结核等传染病代表体检人体检通过了 。比较好星期一到星期五早上8点到11点空腹去体检。

〖陆〗、截止到2022年12月8日,已经开学了。2月3日下午 ,舒城蓝天救援队走进干汊河中心校校园 ,义务为校园环境进行防疫消杀工作 。根据县教育局的安排,定于12月5日恢复线下教学工作。舒城县,隶属于安徽省六安市 ,位于安徽省中部、长三角腹地 、巢湖之滨,江淮之间、合肥近郊。

六安舒城县有没有新冠

〖壹〗、六安舒城县有新冠 。通过查询相关公开信息显示截止2022年12月5日,六安舒城县地区防疫防控情况属于中高风险地区。新冠肺炎疫情防控政策:各机关企事业单位 、经营场所 、公共场所场所码应设尽设 ,无码不开门,进门必扫码,专人负责查验 ,切实做到逢进必扫,逢扫必验,绿码通行 ,不漏一人。强化跨区域流动管理 。

〖贰〗、022年11月24日,在舒城县集中隔离管控人员中新增2例新冠病毒阳性感染者,已闭环转运至定点医院隔离治疗。现将阳性感染者主要活动轨迹通告如下:11月20日22:00-23:00在新澳KTV唱歌;11月21日23:14-22日1:34在新澳KTV唱歌;11月22日22:19-23:20在新澳KTV唱歌;11月23日被转运至集中隔离点。

〖叁〗、没有 二 。中等风险区域『8』合肥:瑶海区 、包河区 蚌埠:龙子湖区、禹会区。阜阳市:颍上县 六安:霍邱县 马鞍山市:和县 芜湖市:武威市 三。低风险区域(97)合肥市:蜀山区、庐阳区 、长丰县、肥西县、肥东县 、庐江县、巢湖市 。淮北市:相山区、烈山区 、杜集区、濉溪县 。

〖肆〗、原则上将感染者居住地以及活动频繁且疫情传播风险较高的工作地和活动地等区域划定为高风险区 ,高风险区一般以单元 、楼栋为单位划定 ,不得随意扩大;高风险区所在县(市 、区、旗)的其他地区划定为低风险区。高风险区连续5天未发现新增感染者,降为低风险区。符合解封条件的高风险区要及时解封 。

〖伍〗、舒城县是安徽省六安市的下辖县,位于安徽省中部 ,长三角腹地,而天堂寨是六安市金寨县下辖的一个镇。舒城县到天堂寨的客车时间是六安南站—天堂寨发车时间是七点三十分和十三点三十分两趟班车。舒城县到天堂寨没有直达客车,需要中转 。

〖陆〗 、针对2022年7月5日至7日六安市裕安区开展的区域核酸检测 ,根据《裕安区区域核酸检测实施方案》相关规定,以下人员不参加本轮裕安区域核酸检测:48小时内接种过新冠疫苗的人员。正在隔离人员、居家健康监测人员,仍按原规定和渠道进行检测。

舒城一共有多少例疫情

〖壹〗、0例 。通过查询安徽省防控文件显示:截止到2022年12月5日 ,安徽省六安市舒城县疫情一共有10例,属于低风险地区,可以正常出入。安徽 ,简称“皖”,省会合肥,是中华人民共和国省级行政区。其省名取当时安庆 、徽州两府首字合成 。

〖贰〗、没有。根据疫情防控中心显示截止到2022年12月14日舒城属于常态化管理区域 ,没有疫情。舒城县 ,隶属于安徽省六安市,位于安徽省中部、长三角腹地 、巢湖之滨,江淮之间、紧邻合肥 。

〖叁〗、个 。2022年12月4日 ,舒城县新型冠状病毒感染肺炎疫情防控应急综合指挥部发布通告,12月3日,舒城县在密接人员筛查和省外返舒人员核酸检测中发现4名阳性人员。倡导非必要不前往高风险区和其他疫情严重地区 ,避免疫情传播与扩散风险。

11月24日六安舒城县通报一名来舒人员核酸检测阳性

〖壹〗 、关于舒城县市外一名来舒人员核酸检测阳性的通告2022年11月23日下午,舒城县中医院发热门诊一名市外来舒人员核酸检测初筛异常,经县疾控中心复核为阳性 。接报后 ,我县立即启动应急响应,迅速开展流调溯源、核酸检测、隔离管控 、环境消杀等处置工作。

〖贰〗 、鉴于我县城关发现1名市外来舒人员核酸检测阳性,经分析研判 ,为快速阻断疫情传播扩散风险,切实保障人民群众生命安全和身体健康,县疫情防控指挥部决定自11月24日零时起 ,对城关部分地区暂时实施强化管理。现将有关事项通告如下:定期核酸检测 。

〖叁〗、022年11月24日 ,在舒城县集中隔离管控人员中新增2例新冠病毒阳性感染者,已闭环转运至定点医院隔离治疗。现将阳性感染者主要活动轨迹通告如下:11月20日22:00-23:00在新澳KTV唱歌;11月21日23:14-22日1:34在新澳KTV唱歌;11月22日22:19-23:20在新澳KTV唱歌;11月23日被转运至集中隔离点。

舒城现在还有大药房开门吗

舒城现在有大药房开门 。通过查询相关公开资料显示舒城属于低风险区,现在药房已经开门 ,防控措施是公众要自觉遵守各项疫情防控规定,少聚集、少聚会 、少聚餐,勤洗手、常通风 ,按照要求进行核酸检测,做好个人防护,保持安全社交距离 ,做好自我健康监测,一旦出现新冠肺炎可疑症状时,前往就近的发热门诊或定点医疗机构就诊排查。

上午:07:00-12:00 ,下午:13:00-22:00。

舒城远大中央公园有药店 。安徽国胜大药房连锁有限公司舒城中央公园店,位于安徽省六安市舒城县春秋路西侧,滨河路南侧远大中央公园53#楼1121号 ,所以舒城远大中央公园有药店。

六安市舒城县封城了吗

没有。通过查询舒城县疫情防控信息显示 ,截止至2022年12月8日,六安市舒城县没封城 。六安,简称英 ,别称“皋城 ” 。辖区东邻省城合肥市,南接安庆市和湖北省英山、罗田两县,西与河南省商城 、固始毗连。

文章推荐

  • 【河北衡水疫情地区图片,河北河北衡水新型肺炎疫情最新动态】

    本文目录一览:〖壹〗、舒城县防疫最新要求〖贰〗、六安舒城县有没有新冠〖叁〗、舒城一共有多少例疫情〖肆〗、11月24日六安舒城县通报一名来舒人员核酸检测阳性〖伍〗、舒城现在还有大药房开门吗〖陆〗、六安市舒城县封城了吗舒城县防疫最新要求〖壹〗、一)对密切接...

    2026年04月11日
    1
  • 【苏格兰地区最新疫情,苏格兰疫情防控政策】

    本文目录一览:〖壹〗、舒城县防疫最新要求〖贰〗、六安舒城县有没有新冠〖叁〗、舒城一共有多少例疫情〖肆〗、11月24日六安舒城县通报一名来舒人员核酸检测阳性〖伍〗、舒城现在还有大药房开门吗〖陆〗、六安市舒城县封城了吗舒城县防疫最新要求〖壹〗、一)对密切接...

    2026年04月11日
    9
  • 疫情近来分布的地区/疫情主要分布在哪里

    本文目录一览:〖壹〗、舒城县防疫最新要求〖贰〗、六安舒城县有没有新冠〖叁〗、舒城一共有多少例疫情〖肆〗、11月24日六安舒城县通报一名来舒人员核酸检测阳性〖伍〗、舒城现在还有大药房开门吗〖陆〗、六安市舒城县封城了吗舒城县防疫最新要求〖壹〗、一)对密切接...

    2026年04月11日
    10
  • 头条疫情地区更改/今日头条本地疫情怎么设置

    本文目录一览:〖壹〗、舒城县防疫最新要求〖贰〗、六安舒城县有没有新冠〖叁〗、舒城一共有多少例疫情〖肆〗、11月24日六安舒城县通报一名来舒人员核酸检测阳性〖伍〗、舒城现在还有大药房开门吗〖陆〗、六安市舒城县封城了吗舒城县防疫最新要求〖壹〗、一)对密切接...

    2026年04月11日
    11